Philip S Ward, Michael G Branstetter 2022, Insect Systematics and Diversity, Volume 6, Issue 1, January 2022, 4, https://doi.org/10.1093/isd/ixab025
https://academic.oup.com/isd/article/6/1/4/6514767
Abstract
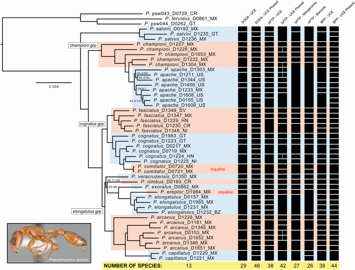
Using genetic, morphological, and geographical evidence, we investigate the species-level taxonomy and evolutionary history of the Pseudomyrmex elongatulus group, a clade of ants distributed from southwestern United States to Costa Rica. Through targeted enrichment of 2,524 UCE (ultraconserved element) loci we generate a phylogenomic data set and clarify the phylogenetic relationships and biogeographic history of these ants. The crown group is estimated to have originated ~8 Ma, in Mexico and/or northern Central America, and subsequently expanded into southern Central America and the southwestern Nearctic. The P. elongatulus group contains a mix of low- and high-elevation species, and there were apparently multiple transitions between these habitat types. We uncover three examples of one species—of restricted or marginal geographical distribution—being embedded phylogenetically in another species, rendering the latter paraphyletic. One of these cases involves an apparent workerless social parasite that occurs sympatrically with its parent species, with the latter serving as host. This suggests a sympatric origin of the parasite species within the distribution range of its host. Species boundaries are tested using three molecular delimitation approaches (SODA, bPTP, BPP) but these methods generate inflated species estimates (26–46 species), evidently because of a failure to distinguish population structure from species differences. In a formal taxonomic revision of the P. elongatulus group, based on almost 3,000 specimens from ~625 localities, we allow for geographic variation within species and we employ distinctness-in-sympatry criteria for testing hypotheses about species limits. Under these guidelines we recognize 13 species, of which nine are new: P. arcanus, sp. nov. (western Mexico); P. capillatus, sp. nov. (western Mexico); P. cognatus, sp. nov. (Chiapas, Mexico to Nicaragua); P. comitator, sp. nov. (Chiapas, Mexico); P. ereptor, sp. nov. (Veracruz, Mexico); P. exoratus, sp. nov. (southeastern Mexico, Honduras); P. fasciatus, sp. nov. (Chiapas, Mexico to Costa Rica); P. nimbus, sp. nov. (Costa Rica); and P. veracruzensis, sp. nov. (Veracruz, Mexico). Our study highlights the value of combining phylogenomic, phenotypic, and geographical data to resolve taxonomic and evolutionary questions.
Abb.-Text: Phylogeny and molecular species delimitation results for the P. elongatulus species group. The presented phylogram was inferred from 2,006 unphased UCE loci using the SWSC-EN partitioning scheme and the program IQ-Tree v2.1.1. Support values are ultrafast bootstrap (UFB) and SH-like approximate likelihood ratio test (SH-aLRT) percentages; nodes without support values have maximum support (100/100). Clades are colored by the final species delimitation. Results from the molecular species delimitation methods SODA, bPTP, and BPP are presented to the right of the phylogeny, with each black box indicating one species.
Phylogenie und molekulare Artabgrenzung in der Pseudomyrmex elongatulus – Artengruppe. 13 Arten sind farblich hervorgehoben, abwechselnd blau und beige, darunter die neun im Text neu beschriebenen. Zwei neue, rot hervorgehobene Arten leben als Inquiline bei ihrer jeweiligen Stammform.
Wenn ich das richtig verstehe, können mit unterschiedlichen Auswertungsmethoden aus dem untersuchten Material auch unterschiedlich viele, und sehr viel mehr „Arten“ produziert werden (rechts: Jeder schwarze Block würde eine Art repräsentieren). Wie dem Abstract zu entnehmen, wurden drei molekulare Verfahren zur Artabgrenzung getestet, die jedoch zu hohe Artenzahlen generieren (26-46 „Arten“), offenbar dadurch, dass Populations-Merkmale nicht von Artmerkmalen unterschieden werden.
–
Man hat den Eindruck, dass mit molekularen Methoden neue Ameisenarten wie am Fließband entdeckt werden. Auguste Forel (1848-1931) hat wohl die meisten Ameisenarten und -unterarten beschrieben, seinerzeit allein rund 3500.
Ob demnächst eine der molekularen Forschergruppen wie die von Phil Ward diesen Rekord einstellen wird?
MfG,
Merkur
